Instance Verification Kit (IVK)
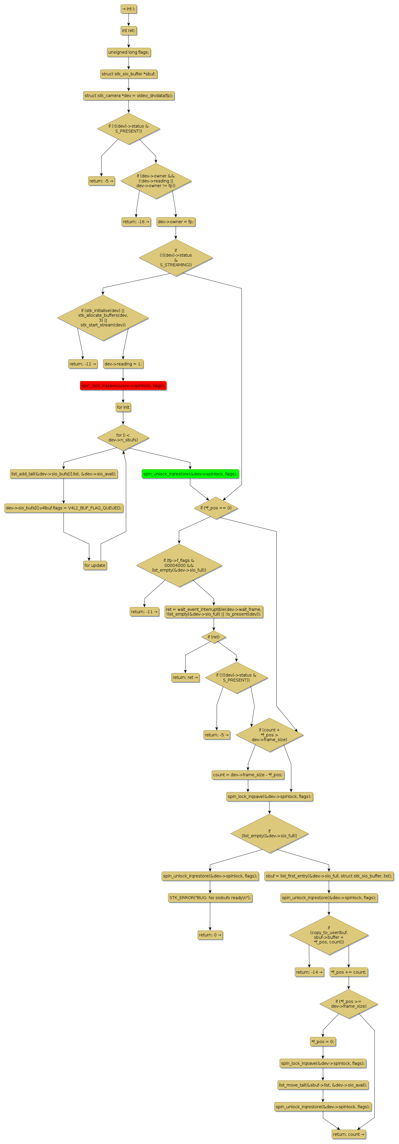
spin lock @ [17222+41+/linux-3.19-rc1/drivers/media/usb/stkwebcam/stk-webcam.c]
Instance Signature: spinlock
|
The Matching Pair Graph:
|
|
Function Name
|
Control Flow Graph (CFG)
|
Events Flow Graph (EFG)
|
Source Correspondence
|
|
stk_read
|
|
|
[16742+8+/linux-3.19-rc1/drivers/media/usb/stkwebcam/stk-webcam.c]
|